How to Structure a Meta Ads Account for Scalable Growth

A scalable Meta Ads account is not built randomly. It follows a structured system designed to test, learn, and scale efficiently. The goal is to create clarity within the account so that every euro spent can be tracked, optimized, and improved.

Without proper structure, performance becomes blended, insights become unclear, and scaling becomes inconsistent.

The 4 Core Campaign Types

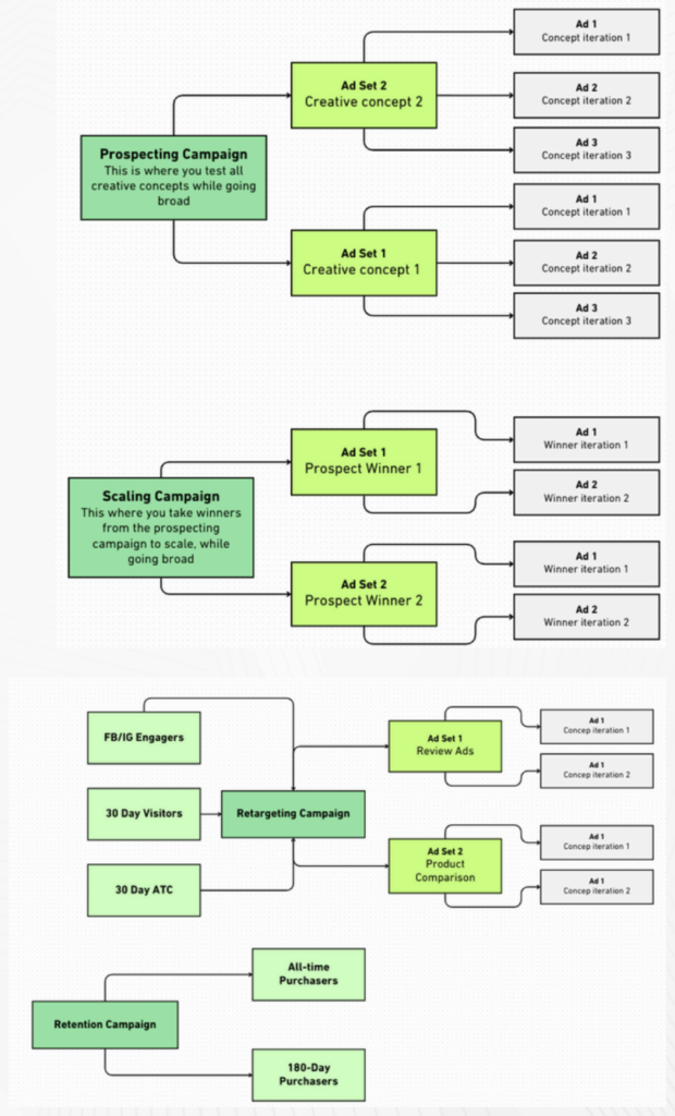
Prospecting

The prospecting campaign is where exploration happens. It is designed to discover new winning creative concepts and reach new users.

This campaign should remain broad, allowing the algorithm to find opportunities. Each ad set should focus on a single creative concept with multiple variations, ensuring clear testing and learning.

The purpose here is not immediate scaling, but identifying what works.

Scaling

Once winning creatives are identified, they are moved into scaling campaigns. These campaigns focus on maximizing performance rather than experimentation.

Only proven creatives should be used, with minimal changes to avoid disrupting performance. Broad delivery remains important, as it allows the algorithm to expand reach efficiently.

Scaling is where budget is increased — but only after validation.

Retargeting

Retargeting campaigns are built to convert users who have already shown intent. This includes website visitors, add-to-cart users, and social media engagers.

These audiences require different messaging, as they are already familiar with the product. At the same time, customer lists should be excluded to maintain clarity between segments.

Retaining

Retention campaigns focus on existing customers. These users are already converted, so the goal shifts toward increasing lifetime value.

Using customer lists such as all-time purchasers or recent buyers allows for targeted messaging that is relevant to this specific group.

Why Segmentation Matters

The purpose of segmentation is to avoid confusion in performance data. Blended metrics hide the true effectiveness of campaigns, making it difficult to make accurate decisions.

Each segment should have its own KPIs, such as ROAS and CPA, allowing for clearer insights and better budget allocation.

The Growth System Approach

Scaling follows a structured process, not guesswork.

You begin with a controlled budget in prospecting, gradually increasing spend as data becomes reliable. After identifying winners, these are moved into scaling campaigns, where budget allocation increases over time.

Clear rules must be defined:

  • When to pause underperforming creatives
  • When to scale successful ones

This ensures consistency and prevents emotional or random decisions.

Critical Setup Requirements

Before scaling any account, the foundation must be correct.

This includes:

  • Proper pixel installation
  • Correct conversion event prioritization
  • Appropriate attribution window
  • Server-side tracking for reliable data
  • Custom audience creation for segmentation

Without this setup, even strong campaigns can fail due to poor data quality.

spot_img

Latest articles

Related articles

spot_img